Your complete disaster recovery plan template | monday.com Blog
Posted Mar 8, 2022 8 min read
Your complete disaster recovery plan template | monday.com Blog

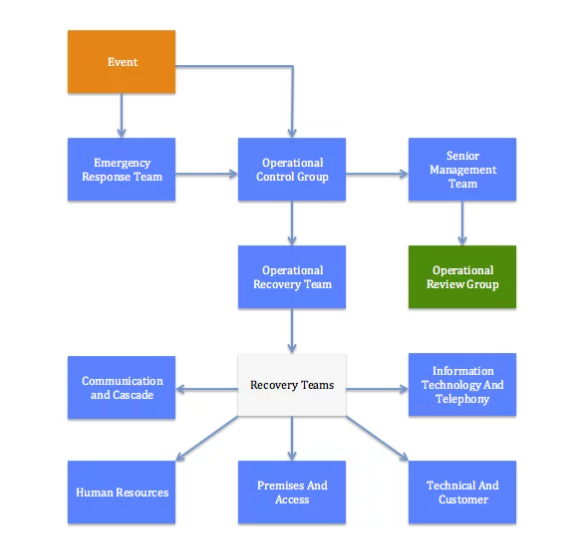
Discover how you can use a disaster recovery plan template to avoid the worst when faced with threats

More Ways to Read:
🧃 Summarize The key takeaways that can be read in under a minute
Sign up to unlock