The future of iOS Attribution: Visualizing the crossroads for mobile measurement
Associated with
Gadi Eliashiv Gadi Eliashiv
Posted Jul 24, 2020 1 min read
The future of iOS Attribution: Visualizing the crossroads for mobile measurement

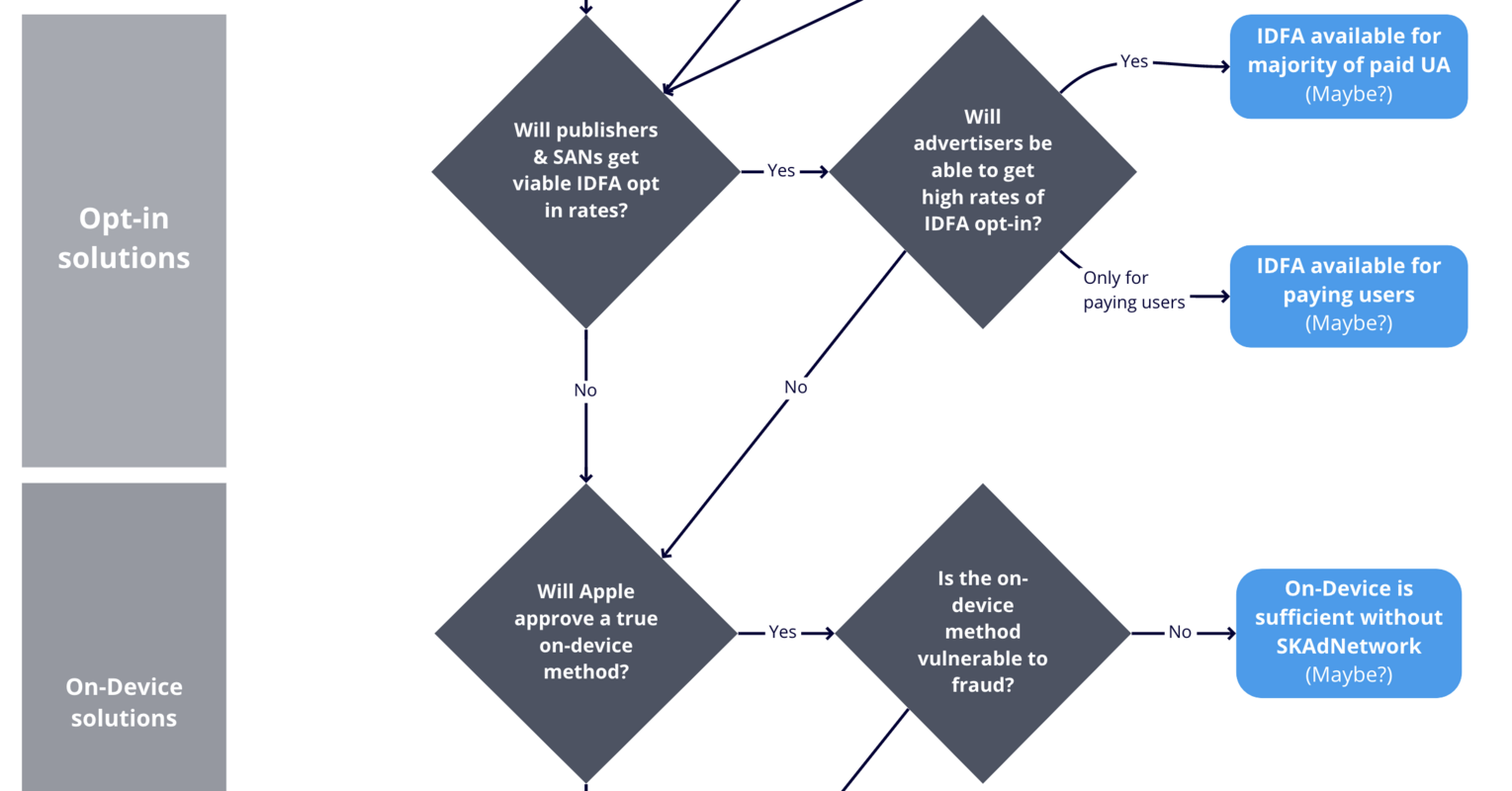
No IDFA? No problem. Continue to drive growth with Singular's best-in-market SKAdNetwork solution. Click here to learn more!   At Singular, we

More Ways to Read:
🧃 Summarize The key takeaways that can be read in under a minute
Sign up to unlock